中国卫星导航定位协会

会员登录 会员注册
关于推荐中国科协2025年全国科普月优秀作品的公示
中国卫星导航定位协会
2026/01/07 12:00

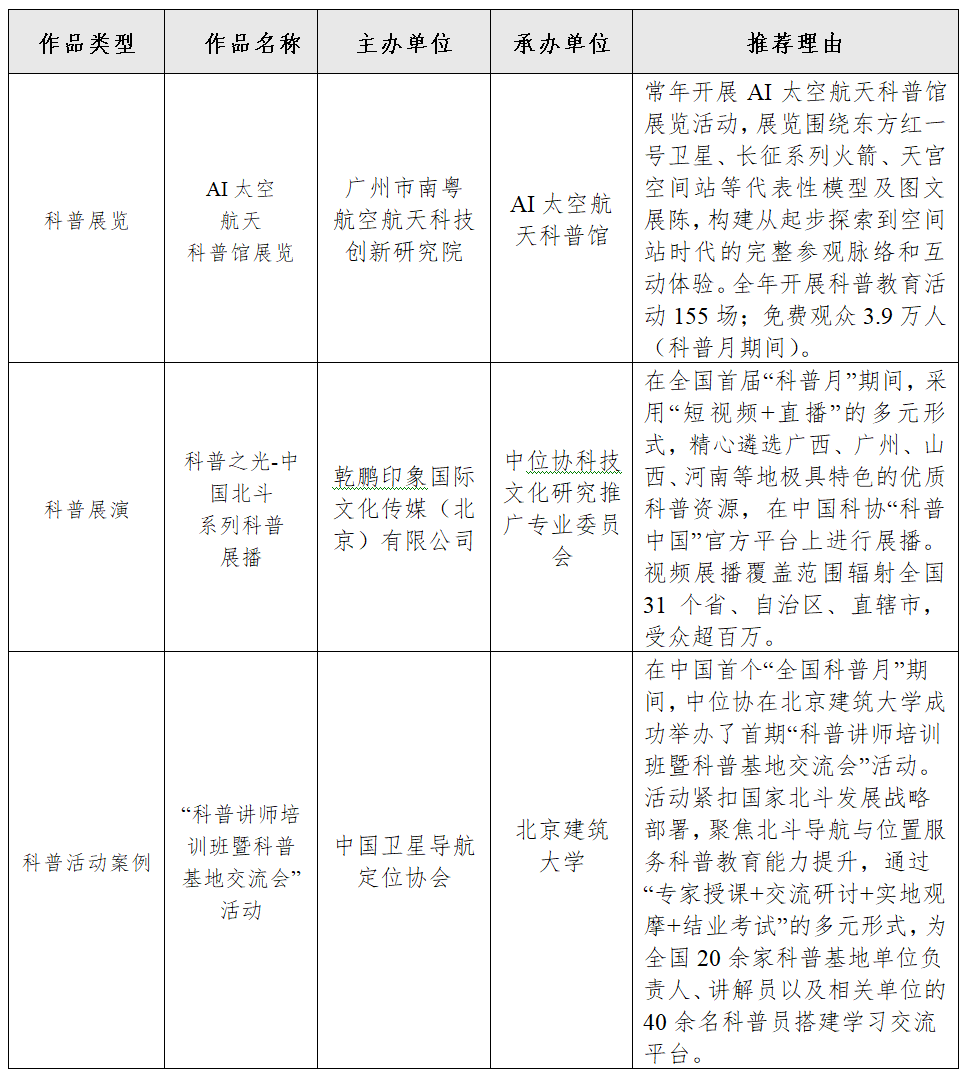
       依据中国科协科普部《关于推荐2025年全国科普月优秀作品有关工作的通知》,中国卫星导航定位协会获得推荐优秀科普展览、优秀科普展演和优秀科普活动案例3个推荐优秀科普作品的名额。协会按照优秀作品推荐要求和评价标准,在全国科普基地及相关企事业单位中筛选出符合条件且科普活动成绩优异的3个优秀科普作品。现将推荐2025年全国科普月优秀作品(见附件)予以公示。
       公示时间自2026年1月7日至13日,公示期为5个工作日。有异议者,应在公示期内实名出具书面材料及证明文件,逾期和匿名者不予受理。公示结束后,若无异议,协会将向中国科协推荐优秀作品。


       联系人:武晓淦   (010)68186850   13910553586
       E-mail:glactg@glac.org.cn

       附件:推荐2025年全国科普月优秀作品

中国卫星导航定位协会
                    2026年1月7日


附件

推荐2025年全国科普月优秀作品